
当院では、
関節リウマチ診療ガイドライン2024(一般社団法人日本リウマチ学会作成)や
EULARリコメンデーション(Recommendation)2025年改訂版に基づいて、関節リウマチの治療を行っています。
抗リウマチ薬の分類について
2014年より抗リウマチ薬(DMARDs)の新分類が提唱されています。まず、化学合成された抗リウマチ薬であるSynthetic DMARDs(sDMARDs)と生物学的製剤であるBiological DMARDs(bDMARDs)の2種類に大別されています。更にSynthetic DMARDs(sDMARDs)は従来からあるメトトレキサート、サラゾスルファピリジン、ブシラミンなどのConventional synthetic DMARDs(csDMARDs)とJAK阻害剤であるトファシチニブなどのTargeted synthetic DMARDs(tsDMARDs)に分類され、Biological DMARDs(bDMARDs)もインフリキシマブ、エタネルセプトなどBiological originator DMARDs(boDMARDs)とBS-インフリキシマブなどのBiosimilar DMARDs(bsDMARDs)に分類されています。
合成DMARDs |
従来型合成(cs)DMARDs
|
例:メトトレキサート、レフルノミド、サラゾスルファピリジン、ヒドロキシクロロキン |
| 分子標的型合成(ts)DMARDs |
例:バリシチニブ、トファシチニブ、ウパダシチニブ |
| 生物学的DMARDs |
生物学的(b)DMARDs
先行品 |
TNF阻害剤:アダリムマブ、セルトリズマブ、エタネルセプト、ゴリムマブ、インフリキシマブ、オゾラリズマブ
IL-6R阻害剤:サリルマブ、トシリズマブ
共刺激調節剤:アバタセプト
抗B細胞(CD20)抗体:リツキシマブ |
| バイオシミラー(bs)DMARDs |
(現在以下のバイオシミラーが使用可能:アダリムマブ、エタネルセプト、インフリキシマブ、ゴリムマブ【発売予定】、トシリズマブ【発売予定】) |
EULARリコメンデーション(Recommendation)2025年改訂版
包括的原則
A. 関節リウマチ患者に対する治療は最善のケアを目指しており、患者とリウマチ専門医の共同の意思決定に基づいて決定されなければなりません。
B. 治療の決定は、疾患の進行度、安全性の問題、そして併存疾患や構造損傷の進行などの患者要因に基づいて行われます。
C. リウマチ専門医は主に関節リウマチ患者のケアを担当する専門医です。
D. 関節リウマチの多様性に対応するために、患者が異なる作用機序を持つ複数の薬剤を使用できるようにリウマチ専門医は対応すべきです。患者は生涯にわたって治療薬を変更しながら連続した治療を必要とする場合もあります。
E.関節リウマチは個人的、医療的、社会的に費用負担が大きいため、リウマチ専門医が治療する際にこれらをすべて考慮すべきです。
推奨事項
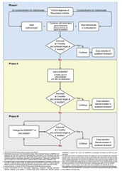
1. 関節リウマチの診断が下された時点で、DMARDsによる治療を開始しすべきです。
2. 治療は、すべての患者で持続的な寛解または低疾患活動性の目標を達成することを目指すべきです。
3. 活動性疾患では頻繁に(1〜3か月ごと)疾患活動度のモニタリングを行うべきです。治療開始から最大3か月以内に改善が見られない、または6か月経っても目標に到達しない場合は治療を調整すべきです。目標が維持された場合は、モニタリング頻度を減らせることがあります。
4. メトトレキサート(MTX)は最初の治療戦略の一部であるべきです。MTXの禁忌がある場合や早期にMTX使用不可となった場合には、患者には、レフルノミドまたはスルファサラジン投与を検討すべきです。

下記文献より改変
5. 短期的なグルココルチコイド投与は、csDMARDsの開始時または変更時に、グルココルチコイドの異なる用量や投与経路(経口もしくは注射)で、考慮すべきですが、臨床的に可能な限り速やかに減薬・中止されるべきです。
6. csDMARD戦略で治療目標が達成されない場合は、bDMARDを追加すべきです。JAK阻害薬は検討されますが、関連するリスク要因も考慮する必要があります。

下記文献より改変
7. bDMARD/tsDMARDはcsDMARDと併用すべきです。csDMARDを併用薬として使用できない患者においては、IL-6経路阻害薬およびJAK阻害薬は他のbDMARDと比較していくつかの利点がある可能性があります。

下記文献より改変
8. bDMARDまたはtsDMARDがで治療目標が達成できない場合には、別のbDMARDまたはtsDMARDによる治療を検討すべきです。1つのTNFまたはIL-6経路阻害薬治療が失敗した場合、患者は別の作用機序を持つ薬剤、または2つ目のTNF/IL-6経路R阻害薬に変更可能です。
9. グルココルチコイドが中止され、患者が持続的な寛解状態にある場合は、DMARDs(bDMARDs/tsDMARDsおよび/またはcsDMARDs)の継続が推奨されますが、用量の減量も検討されることがあります。
文献
EULARrecommendations for the management of rheumatoid arthritis with synthetic and biologic disease-modifying antirheumatic drugs: 2025 update. Ann Rheum Dis. 2026 in press, https://ard.eular.org/article/S0003-4967(26)00075-0/fulltext, https://doi.org/10.1016/j.ard.2026.01.023
<<2026年4月16日作成>>