関節リウマチの治療
当院では、できる限り、下記の関節リウマチ診療ガイドライン2014(一般社団法人日本リウマチ学会作成:治療目標~治療原則)、EULARリコメンデーション(Recommendation)2019年改訂版にしたがって、関節リウマチの治療を行っていきます。
治療目標
臨床症状の改善のみならず、関節破壊の抑制を介して長期予後の改善、特に身体機能障害の防止と生命予後の改善を目指す。
治療方針
1.関節炎をできるだけ速やかに鎮静化させて寛解に導入し、寛解を長期間維持する。2.合併病態の適切な管理と薬剤の適正使用によって有害事象の発現を予防あるいは低減し、もしも生じた場合に適切に対応する。3.関節破壊に起因する機能障害を生じた場合には、適切な外科的処置を検討する。4.最新の医療情報の習得に努め、日常診療に最大限適用する。5.治療法の選択には患者と情報を共有し、協働的意思決定(shared decision making)を行う。
治療原則
1.関節リウマチ診療は最善のケアを目指すものであり、患者とリウマチ医の協働的意思決定に基づく。2.リウマチ専門医は関節リウマチ患者のケアを行うスペシャリストである。3.関節リウマチ治療は個人的、社会的、医療費的に大きな負担を生ずるものであり、リウマチ専門医はこれらすべてを勘案して治療に当たらなければならない。
抗リウマチ薬の分類について
2014年より抗リウマチ薬(DMARDs)の新分類が提唱されている。まず、化学合成された抗リウマチ薬であるSynthetic DMARDs(sDMARDs)と生物学的製剤であるBiological DMARDs(bDMARDs)の2種類に大別されている。更にSynthetic DMARDs(sDMARDs)は従来からあるメトトレキサート、サラゾスルファピリジン、ブシラミンなどのConventional synthetic DMARDs(csDMARDs)とJAK阻害剤であるトファシチニブなどのTargeted synthetic DMARDs(tsDMARDs)に分類され、Biological DMARDs(bDMARDs)もインフリキシマブ、エタネルセプトなどBiological originator DMARDs(boDMARDs)とBS-インフリキシマブなどのBiosimilar DMARDs(bsDMARDs)に分類されている。
合成DMARDs |
従来型合成(cs)DMARDs
|
例:メトトレキサート、レフルノミド、サラゾスルファピリジン、ヒドロキシクロロキン |
---|---|---|
分子標的型合成(ts)DMARDs | 例:バリシチニブ、トファシチニブ、ウパダシチニブ | |
生物学的DMARDs |
生物学的(b)DMARDs先行品 |
TNF阻害剤:アダリムマブ、セルトリズマブ、エタネルセプト、ゴリムマブ、インフリキシマブIL-6R阻害剤:サリルマブ、トシリズマブ共刺激調節剤:アバタセプト抗B細胞(CD20)抗体:リツキシマブ |
バイオシミラー(bs)DMARDs | (現在以下のバイオシミラー:アダリムマブ、エタネルセプト、インフリキシマブ、リツキシマブ) |
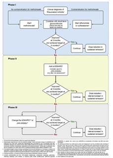
EULARリコメンデーション(Recommendation)2019年改訂版
包括的原則
A.関節リウマチ患者の治療は最善のケアを目指すべきであり、患者とリウマチ医の共通の意思決定に基づいていなければならない。B.治療は、疾患活動性や安全性とその他の患者因子(合併症、関節破壊の進行など)に基づいて決定する。C.リウマチ医は関節リウマチ患者を主に治療すべき専門家である。D.関節リウマチの多様性を考え、患者は作用機序が異なる複数の薬剤を使用できるべきである。異なる作用機序を有する様々な薬剤にアクセスする必要がある;生涯を通じて多数の断続的な治療を必要とするかもしれない。E.関節リウマチは個人的、医療的、社会的な費用負担が大きいため、リウマチ医はこれらすべてを考慮して治療にあたるべきである。
リコメンデーション
1.関節リウマチの診断がされ次第、DMARDsによる治療を開始すべきである。2.すべての患者の治療は、寛解の維持、あるいは持続的低疾患活動性の維持を達成することを目指すべきである。3.高疾患活動性の患者では、患者評価を頻回(1~3か月ごと)に行うべきである。治療開始後3ヵ月以内に改善がみられない、もしくは6ヵ月以内に治療目標が達成されない場合は治療を変更すべきである。4.メトトレキサート(MTX)は関節リウマチ患者に対する初回治療戦略に含めるべきである。5.MTXが禁忌であるか、早期に使えなくなった場合は、レフルノミドかサラゾスルファピリジンを初回治療戦略として考慮すべきである。6.csDMARDsの新規投与や変更時、または用法・用量の変更時は、短期間のグルココルチコイドの併用を考慮すべきであるが、臨床上可能な範囲で速やかに投与量を漸減すべきである。7.最初のcsDMARD治療で治療目標に達しない場合、予後不良因子がなければ、他のcsDMARDsへの変更を考慮すべきである。8.治療目標が最初のcsDMARD治療で達成できず、また予後不良因子がある場合、bDMARDもしくはtsDMARDを追加すべきである。9.bDMARDsまたはtsDMARDsはcsDMARDと併用すべきである:csDMARDsを投与できない患者では、IL-6阻害剤またはtsDMARDsが他のbDMARDsに比べていくつか利点があると考えられる。10.bDMARDまたはtsDMARDで治療目標が達成できない場合、他のbDMARDまたはtsDMARDを検討すべきである:TNF阻害剤治療が効果不十分であった場合は、異なる作用機序を有する薬剤もしくは他のTNF阻害剤の投与が可能である。11.グルココルチコイドを減量した上で寛解が維持されている場合、特にcsDMARDを併用している患者ではbDMARDsもしくはtsDMARDsの減量を考慮する。12.寛解が維持されている患者では、csDMARDの減量を考慮する。

関連ページ
- 関節リウマチの症状
- 関節リウマチの症状について説明します。
- 関節リウマチの検査
- 関節リウマチの検査について説明します。
- 関節リウマチの疫学、歴史
- 関節リウマチの疫学、歴史について説明します。
- 関節リウマチの病因
- 関節リウマチの病因について説明します。
- 関節リウマチの病態生理(関節炎)
- 関節リウマチの病態生理(関節炎)について説明します。
- 関節リウマチにおける細胞内シグナル伝達経路
- 関節リウマチにおける細胞内シグナル伝達経路について説明します。
- 関節リウマチとエピジェネティックス
- 関節リウマチとエピジェネティックスについて説明します。
- 関節リウマチの病因(関節外病変)
- 関節リウマチの病因(関節外病変)について説明します。
- 抗リウマチ薬
- 抗リウマチ薬について説明します。
- メトトレキサート
- メトトレキサートについて説明します。
- 生物学的製剤
- 生物学的製剤について説明します。
- JAK阻害剤
- JAK阻害剤について説明します。
- 関節リウマチ薬の内服の注意点Q&A
- 関節リウマチ薬の内服の注意点について説明します。
- リウマチ患者の日常生活上の注意
- 関節リウマチ患者が日常生活上で注意すべき点について説明します。
- リウマチとインフルエンザ
- 関節リウマチとインフルエンザについて説明します。
- ACR・コア・セット、DAS
- ACR・コア・セット、DASについて説明します。
- 関節リウマチと喫煙
- 関節リウマチと喫煙について説明します。
- 関節リウマチと脳心血管病変
- 関節リウマチと脳心血管病変について説明します。
- 関節リウマチと悪性腫瘍
- 関節リウマチと悪性腫瘍について説明します。
- 関節リウマチと妊娠
- 関節リウマチと妊娠について説明します。
- リウマチと災害
- リウマチと災害について説明します。
- 関節リウマチの手術
- 関節リウマチの手術について説明します。